关于【如何给孩子打印作文稿纸】,怎么把作文纸条打印出来,今天小编给您分享一下,如果对您有所帮助别忘了关注本站哦。
- 内容导航:
- 1、如何给孩子打印作文稿纸
- 2、准考证开始打印啦!附详细操作步骤
1、如何给孩子打印作文稿纸
如何给孩子打印作文稿纸?下面小编来教大家。
操作方法
首先,我们打开word,然后点击页面布局;
之后点击稿纸设置;
然后我们点击格式后方的下拉箭头,弹出的界面,我们点击方格式稿纸;
之后我们就可以看到预览中有作文稿纸的样式了,我们点击确定;
效果如图所示;
最后,我们点击文件,然后点击打印,之后再次点击打印就可以了。
2、准考证开始打印啦!附详细操作步骤
山东省2022年冬季学考(合格考)考试时间为12月16日——12月20日。

按规定,考生可于2022年12月9日起登录山东省教育招生考试院普通高等学校招生考试信息平台(https://wsbm.sdzk.cn)自行打印准考证及《健康管理信息采集表》。
小编为大家梳理了准考证打印步骤,提醒各位考生,可多打印几张准考证备用。
考试时间安排
准考证打印时间
12月9日—12月14日每天9:00—17:00,
12月15日—12月20日每天7:00—20:00。

准考证打印步骤
1、进入系统
登录山东省教育招生考试院官网(https://www.sdzk.cn/),在“网上报名”板块。
点击进入“山东省普通高中学业水平合格考试网上报名系统”。

考生进入系统后,查看报名须知,如下图所示:
在报名须知页面,点击下方的“报名入口”按钮进入系统登录页面,如下图所示:

输入自己的个人信息进行登录,其中包括:
考籍号(自己高中入学年份开头的19位数字)
登录密码(报名缴费时自行设置的密码)
短信验证码(报名缴费的时候,手机注册获取的那个短信验证码)
图片验证码
点击“登录”
注意:考生如忘记密码,可以点击登录密码重置/找回短信验证码,如下图所示:
2、准考证打印
考生登录系统之后,点击“下载准考证”,如下图所示:

查看重要提醒,点击“确认”如下图所示:
重要提醒
01
1.我已知悉须凭本人准考证、有效居民身份证参加本次考试。首场考试还需提供考前3天每日核酸检测阴性纸质证明和《山东省2022年冬季普通高中学业水平合格考试健康管理信息采集表》。

注意:身份证丢失的考生要在考前到公安部门补办或开具临时身份证明(带照片)。因手机禁止携带入封闭区内,无法通过查看手机内的电子身份证核验身份,故电子身份证不作为考试入场有效证件使用。请广大考生注意。
2.我将认真阅读准考证上考生须知内容和《致山东省2022年冬季普通高中学业水平合格考试考生的一封信》,自觉遵守并严格执行考试疫情防控相关要求,不隐瞒旅居史和健康状况,做好个人防护。考试期间,遵守考试地核酸检测安排。
3.在考试过程中,本人自觉遵守并保证严格执行考生守则中的各项要求,不携带手机等违禁物品进入封闭区和考场。
4.如违反考试有关规定,自愿接受《国家教育考试违规处理办法》(教育部令第33号)、 《中华人民共和国刑法修正案(九)》等法律法规的相应处罚。
我已认真阅读以上内容,并承诺严格按要求参加考试!

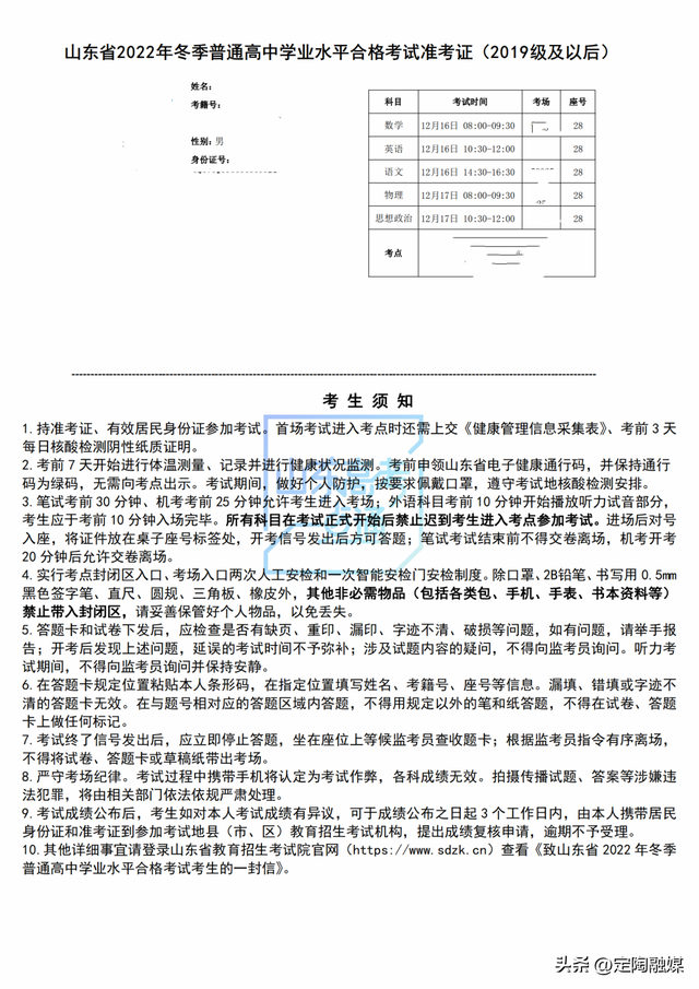
准考证示例
考生须知
02
1、持准考证、有效居民身份证参加考试。首场考试进入考点时还需上交《健康管理信息采集表》、考前 3 天 每日核酸检测阴性纸质证明。
2、考前 7 天开始进行体温测量、记录并进行健康状况监测。考前申领山东省电子健康通行码,并保持通行 码为绿码,无需向考点出示。考试期间,做好个人防护,按要求佩戴口罩,遵守考试地核酸检测安排。

3、笔试考前 30 分钟、机考考前 25 分钟允许考生进入考场;外语科目考前 10 分钟开始播放听力试音部分, 考生应于考前 10 分钟入场完毕。所有科目在考试正式开始后禁止迟到考生进入考点参加考试。进场后对号 入座,将证件放在桌子座号标签处,开考信号发出后方可答题;笔试考试结束前不得交卷离场,机考开考 20 分钟后允许交卷离场。
4、实行考点封闭区入口、考场入口两次人工安检和一次智能安检门安检制度。除口罩、2B铅笔、书写用 0.5mm 黑色签字笔、直尺、圆规、三角板、橡皮外,其他非必需物品(包括各类包、手机、手表、书本资料等) 禁止带入封闭区,请妥善保管好个人物品,以免丢失。
5、答题卡和试卷下发后,应检查是否有缺页、重印、漏印、字迹不清、破损等问题,如有问题,请举手报 告;开考后发现上述问题,延误的考试时间不予弥补;涉及试题内容的疑问,不得向监考员询问。听力考 试期间,不得向监考员询问并保持安静。

6、在答题卡规定位置粘贴本人条形码,在指定位置填写姓名、考籍号、座号等信息。漏填、错填或字迹不 清的答题卡无效。在与题号相对应的答题区域内答题,不得用规定以外的笔和纸答题,不得在试卷、答题 卡上做任何标记。
7、考试终了信号发出后,应立即停止答题,坐在座位上等候监考员查收题卡;根据监考员指令有序离场, 不得将试卷、答题卡或草稿纸带出考场。
8、严守考场纪律。考试过程中携带手机将认定为考试作弊,各科成绩无效。拍摄传播试题、答案等涉嫌违 法犯罪,将由相关部门依法依规严肃处理。
9、考试成绩公布后,考生如对本人考试成绩有异议,可于成绩公布之日起 3 个工作日内,由本人携带居民 身份证和准考证到参加考试地县(市、区)教育招生考试机构,提出成绩复核申请,逾期不予受理。
10、其他详细事宜请登录山东省教育招生考试院官网(https://www.sdzk.cn)查看《致山东省 2022 年冬季 普通高中学业水平合格考试考生的一封信》。

健康管理信息采集表
各市、县(市、区)教育招生考试机构联系方式


本文关键词:作文纸条上的素材如何打印,怎样打印作文稿纸,如何给孩子打印作文稿纸呢,小学生作文稿纸打印,作文纸条如何打印。这就是关于《如何给孩子打印作文稿纸,怎么把作文纸条打印出来(准考证开始打印啦)》的所有内容,希望对您能有所帮助!








