2

沈集收费站自3月8日起试运营收费

荆门新闻网讯(见习记者 许洋洋)请问麻城镇至沈集镇的公路上为什么设置收费站?近日,市民苏先生在荆门新闻网网络问政平台上反映,他于近期返回沙洋时,偶然看见麻城镇至沈集镇的路上,出现了一个新修的收费站。由于长期在外地打工,自己并不知道此收费站

  荆门新闻网讯(见习记者 许洋洋)“请问麻城镇至沈集镇的公路上为什么设置收费站?”近日,市民苏先生在荆门新闻网网络问政平台上反映,他于近期返回沙洋时,偶然看见麻城镇至沈集镇的路上,出现了一个新修的收费站。由于长期在外地打工,自己并不知道此收费站是何时开始修建的。“这个新修的收费站到底什么时候开始投入使用,又会怎样收费呢?”市民苏先生表示希望得到相关部门的详细答复。

  无独有偶,记者在网上查阅相关资料时发现,许多市民和苏先生一样都注意到了这个新修的收费站,并且议论纷纷十分好奇。在记者向有关部门咨询并等待回复的过程中,一份名为《湖北省人民政府关于设立荆新线荆门市麻城至李市段一级公路收费站有关问题的批复》(鄂政函〔2017〕15号 )的文件,掀开了这个收费站的“神秘面纱”。

  这个收费站叫啥名?

  据悉,这个收费站位于荆新线荆门市麻城至李市段一级公路上,名为沈集收费站。荆新线荆门市麻城至李市段一级公路起于襄荆高速公路荆门南互通,经麻城镇、沈集镇、高阳镇、沙洋城区、李市镇,止于沙洋县与潜江市交界处永久村。根据《中华人民共和国公路法》和《收费公路管理条例》(国务院令第417号)有关规定,荆新线荆门市麻城至李市段一级公路符合设站收取车辆通行费的条件。

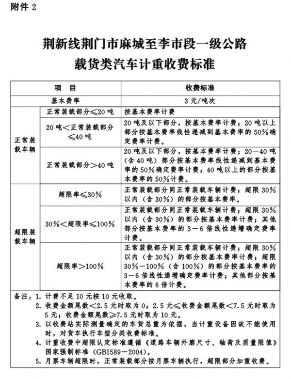
  这个收费站咋收费?

  沈集收费站收费标准暂参照《省交通运输厅省物价局关于高速公路车辆通行费车型分类及载货类汽车计重收费方式与交通运输部相关规定对接的通知》(鄂交财〔2015〕347号)规定执行。

1

2

  从文件中可以看出,一般的家用轿车的收费标准为10元/次,超过40座的汽车收费为35元/次。如果是货车,收费标准则以装载量计算。

  对通行荆新线荆门市麻城至李市段一级公路的机动车辆,除军队、武警部队车辆,公安机关在辖区内处理交通事故、执行正常巡逻任务、处置突发事件的统一标志的制式警车,按国家规定享受绿色通道政策的车辆,国家规定的重大节假日免收通行费的小型客车以及经国务院交通运输主管部门或省人民政府批准执行抢险救灾任务的车辆外,均收取车辆通行费。

  这个收费站啥时启用?

  荆新线荆门市麻城至李市段一级公路自2017年3月8日起开始试运营收费,收费年限自收费之日起计算。待该路段竣工验收和财务决算报告后一年内核定正式收费年限和收费标准。

  

 

本文来自网络,不代表本站立场。转载请注明出处: https://tj.jiuquan.cc/a-1658203/
1
上一篇张汉军:研究锂电池的留美化学博士
下一篇 下陆举行户外招聘会

为您推荐

联系我们

联系我们

在线咨询: QQ交谈

邮箱: alzn66@foxmail.com

关注微信

微信扫一扫关注我们

返回顶部